Home / Expert Answers / Biology / hello-can-somebody-help-me-with-these-questions-i-will-thumbs-up-please-thank-you-nbsp-nbsp-1-b-pa989

(Solved): Hello can somebody help me with these questions. i will thumbs up please thank you    1. B ...



Hello can somebody help me with these questions. i will thumbs up please thank you 

 

1. Briefly describe PD-L1 and PD-1. Explain their role in cancer progression.

2. What is 2-bromopalmitate (2-BP) and how is it used?  Why wouldn’t 2-BP be a good choice for a cancer chemotherapeutic?

3. 

a
C
i
a-PD-L1
a-ß-actin
a-PD-L1
a-B-actin
BT549-PD-L1 MB231-PD-L1
m
OD570 Absorbance
MB231
0 25 50 ?M (2-BP)
+PD-L1
+B-actin

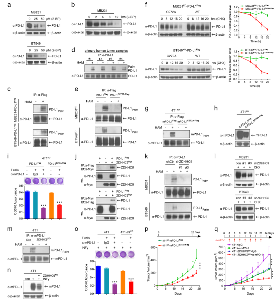
  1. In Figure 1 Panel i is described as follows. 

    Top, T-cell-meditated tumor cell-killing assay in 4T1KO-mPD-L1Flag and 4T1KO-mPD-L1C272A-Flag cells along with mPD-L1 antibody or IgG treatment as indicated. Bottom, quantification of cell viability. Data represent mean ± SD of three independent experiments, ***P < 0.001, Student’s t test.
     
    1. Briefly describe what a T-cell-mediated tumor cell-killing assay. 

       
    2. Explain what these two cell lines are: 4T1KO-mPD-L1Flag and 4T1KO-mPD-L1C272A-Flag cells.  What the difference is between the two of them?
       
a C i a-PD-L1 a-ß-actin a-PD-L1 a-B-actin BT549-PD-L1 MB231-PD-L1 m OD570 Absorbance MB231 0 25 50 ?M (2-BP) +PD-L1 +B-actin BT549 0 25 50 ?M (2-BP) +PD-L1 ?B-actin HAM a-PD-L1 a-PD-L1 PD-L1 T cells a-mPD-L1 - IgG 0.5- 04- 03- 02- 0.1- 0.0 HAM a-mPD-L1 n a-mPD-L1 a-B-actin IP: G-Flag + PD-L1 palm +PD-L1 PD-L1 palm +PD-L1 PD-L1C272A Flag + llili 4T1 IP: a-mPD-L1 Con ZDHHCgko 4T1 con + + INFY 471K0 mPD-L1 palm +mPD-L1 ZDHHC9ko ?mPD-L1 ?B-actin b a-PD-L1 a-B-actin d primary human tumor samples IP: a-PD-L1 #2 #3 #4 HAM ++ + a-PD-L1 e IP: a-Flag PD-L1F PD-L1C272A-Flag + + O HAM a-PD-L1 a-PD-L1 IP:a-Flag IB:a-Myc a-PD-L1 a-Myc IP:a-Myc IB:a-Flag g MB231 02 4 8 12 hrs (2-BP) +PD-L1 +B-actin g a-PD-L1 a-Myc OD570 Absorbance Palm PD-L1 PD-L1 + PD-L1 F ZDHHC9 --PD-L1 +PD-L1 +ZDHHC9 4T1 4T1-Z9KD T cells + a-mPD-L1 IgG + INFY + + + 08 06- 044 Ellala li 02- 00- PD-L1 palm +PD-L1 PD-L1 palm + PD-L1 PD-L1 ZDHHC9Mye +ZDHHC9 +PD-L1 +ZDHHC9 f a-PD-L1 a-B-actin??? a-PD-L1 a-ß-actin g HAM a-mPD-L1 k MB231 BT549 ? Tumor Volum (mm) MB231K-PD-L1 Flag C272A WT 0 8 12 16 20 0 8 12 16 20 hrs (CHX) ?PD-L1 +B-actin BT549K0.PD-L1 Flag C272A WT 0 8 12 16 20 0 8 12 16 20 hrs (CHX) 11100+PD-L1 +B-actin h 600 400- 200- 4T1K0 IP: a-Flag mPD-L1 mPD-L1C272A-Flag + IP: a-PD-L1 shCtr shZDHHC9 #1 # 3 HAM +++ a-PD-L1 a-PD-L1 i 0 4710mPD-L1 4710mPD-L10272A-Flag 15 5 10 mPD-L1 palm +PD-L1 Days PD-L1 palm +PD-L1 PD-L1 palm +PD-L1 25 Days 20 25 | Tumor Volum (mm³) 1.2 1.0 MW 0.8- 0.6- 0.4- 0.2 0.0 1.2 1.0 0.8- 0.6- 0.4 0.2- 0.0 a-mPD-L1 a-B-actin MB231-PD-L1 ? MB231 PD-L1 04 8 12 16 20 5 ? BT549 PD-L1 Time (h) BT549 PD-L1 4 8 12 16 20 Time (h) 4T1K0 mPD-L1 +mPD-L1 +B-actin MB231 con #1 #3 shZDHHC9 + CHX a-PD-L1 +PD-L1 a-B-actin +B-actin BT549 con #1 #3 shZDHHC9 + CHX + a-PD-L1 ?PD-L1 a-3-actin +B-actin 0 369 12 15 18 21 24 Days mPD-L1C27F q a-mPD-1 ?????? +4T1+IgG 4T1+g-mPD-1 700- 6004T1-ZDHHC9+IgG 4T1-ZDHHC9+a-mPD-11 500- E 400- 300- 200 F 100- 0 10 20 15 Days


We have an Answer from Expert

View Expert Answer

Expert Answer


We have an Answer from Expert

Buy This Answer $5

Place Order

We Provide Services Across The Globe